中国热带农业科学院热带观赏植物产业技术创新团队/国家大宗蔬菜产业技术体系花卉海口综合试验站团队在秋石斛花色形成和调控机制研究及花色调控技术开发方面取得新进展。团队挖掘了调控秋石斛花朵中花青素苷合成的关键基因,以此为目标基因建立了基于VIGS快速研究秋石斛花器官相关基因功能的技术体系,并利用其成功实现了调控商品花的花色。为挖掘秋石斛花发育、花色、花香及衰老相关的功能基因,以及开发复色秋石斛商品提供了技术支撑。
秋石斛(Phalaenopsis-type Dendrobium)是继蝴蝶兰和大花蕙兰之后,最有发展潜力的热带兰。海南是国内秋石斛规模化生产的唯一适宜之地。受种质资源所限,国内市场上的秋石斛花色以紫红色调为主,且着色模式单一。创制让人“眼前一亮”的新颖复色秋石斛新品种具有很好的市场前景。然而,秋石斛花色形成和调控机制尚不明确。
研究团队前期挖掘了两个与秋石斛花瓣中花青素苷积累密切相关的转录因子基因DhMYB2和DhbHLH1,两个转录因子相互作用协同调控花青素苷的合成。为解析秋石斛花色调控机制和花色改良分子育种奠定了基础。相关研究发表于JCR一区期刊Plant Physiology and Biochemistry(2017, 112: 335-345)。团队带头人尹俊梅研究员为该论文的通讯作者,团队成员李崇晖研究员为第一作者。研究获得国家自然科学基金、海南省重大科技项目等支持。
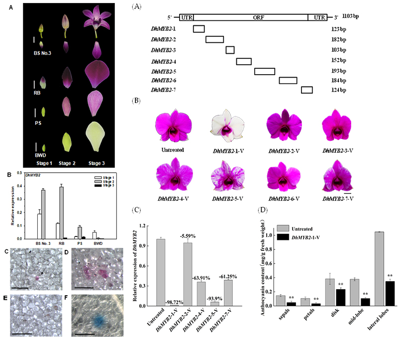
在此基础上,研究团队近期以DhMYB2为目标基因,利用VIGS技术在秋石斛中成功抑制了DhMYB2的表达,产生了花瓣、萼片和唇瓣中裂片中花青素苷含量降低或缺失的表型。进一步证实了DhMYB2是调控上述组织中花青素苷合成的关键基因。研究表明,利用从DhMYB2起始密码子开始的123 bp的区域作为VIGS插入片段,可以高效沉默DhMYB2,产生非常明显的花色变化表型。这一基因片段可与目的基因片段串联,开发为可视化的VIGS标记,广泛应用于秋石斛花器官相关的基因功能研究。

图1. DhMYB2的功能研究及VIGS技术研发
以上研究以“Virus-induced gene silencing (VIGS) for functional analysis of genes involved in the regulation of anthocyanin biosynthesis in the perianth of Phalaenopsis-type Dendrobium hybrids”为题,近日在JCR一区期刊Scientia Horticulturae上在线发表。团队带头人尹俊梅研究员、团队成员李崇晖研究员为该论文的共同通讯作者,与海南大学联培的硕士研究生侯天泽为第一作者。该研究获得了国家重点研发计划课题、海南省自然科学基金高层次人才项目、以及中国热带农业科学院揭榜挂帅项目支持。

图2. 利用VIGS技术对秋石斛进行调色
此外,团队利用以上研究成果对几种商品秋石斛进行了瞬时调色,经处理后同一花序开出的花连续变色,效果持续到整朵花衰老凋谢。不同植株、不同花朵的表现各异,观赏性极大提升。该方法已申请国家发明专利(申请号202111682443.X),具有很好商业应用前景。(通讯员 李崇晖)



